成人无码在线视频区
學院首頁
部門首頁
部門職責
信息公開
招聘動態
綜合資訊
典型案例
理論研究
招聘動態
招聘動態
通知公告
·
中鐵十四局電氣化工程有限公...
·
中國重型汽車集團有限公司招...
·
2023年山東省大型現場招聘會
·
吉利汽車技能人才招聘簡章
·
山東太古飛機工程有限公司招...
·
招聘動態
當前位置:
成人無碼在線視頻區:
部門首頁
>>
成人無碼在線視頻區:
招聘動態
>>
正文
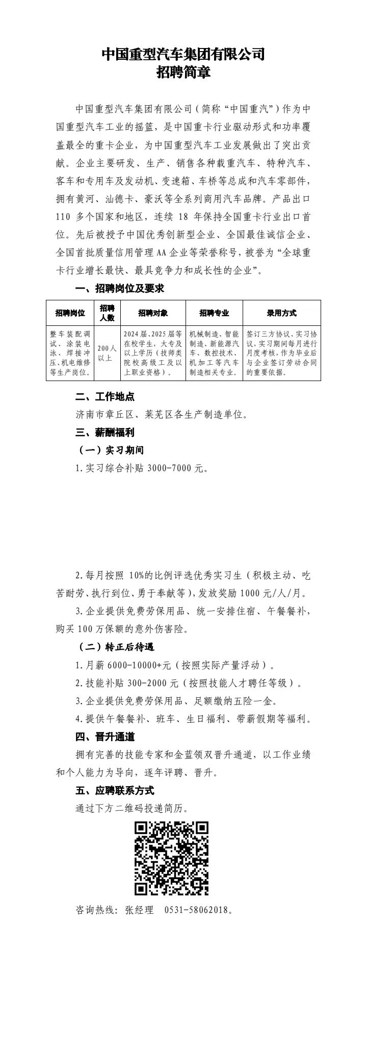
中國重型汽車集團有限公司招聘簡章
2024-10-18 18:29
審核人:
(點擊:
)
【
關閉窗口
】
版權所有:山東職業學院 學院地址:山東省濟南市經十東路23000號 郵編:250104