成人无码在线视频区
首頁
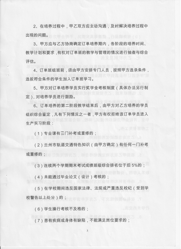
|
學校特色
|
學校專業
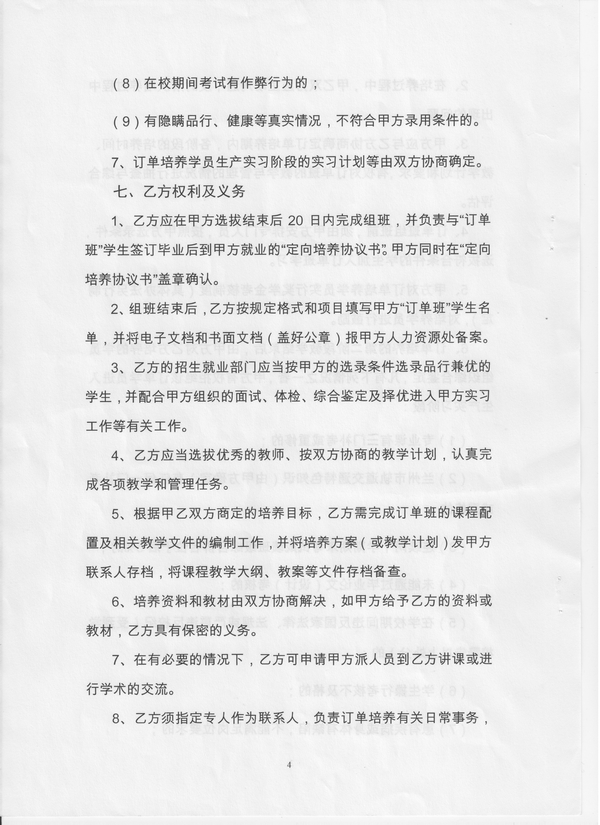
鐵道機車車輛學院
成人無碼在線視頻區:烏拉爾國際軌道交通學院
城市軌道學院
智能制造學院
成人無碼在線視頻區:新一代信息技術產業學院
生物工程學院
土木工程學院
管理學院
機場學院
港口學院
|
校企合作訂單班
|
招生指南
招生章程
往年錄取
招生計劃
|
宣傳視頻
|
成人無碼在線視頻區:單獨招生和綜合評價招生
|
費用及資助
|
學校首頁
|
最新公告
成人無碼在線視頻區:2022年6月志愿填報...
2023-06-16
成人無碼在線視頻區:2022年6月高考招生...
2023-06-11
成人無碼在線視頻區:寧波市軌道交通集...
2022-09-23
公告
2022-08-12
成人無碼在線視頻區:2021年7月高考招生...
2022-07-17
成人無碼在線視頻區:合肥城市軌道交通...
2021-09-22
成人無碼在線視頻區:關于辦理新生應征...
2021-09-07
本欄點擊排行
成人無碼在線視頻區:2018年濟南軌道交...
2019-07-11
成人無碼在線視頻區:2020年青島地鐵集...
2021-06-29
成人無碼在線視頻區:2019年青島地鐵集...
2020-05-15
成人無碼在線視頻區:2018年青島地鐵集...
2019-07-11
成人無碼在線視頻區:2017年濟南軌道交...
2018-07-03
成人無碼在線視頻區:2018年寧波市軌道...
2019-07-11
成人無碼在線視頻區:2018年南通城市軌...
2019-07-11
當前位置:
首頁
校企合作訂單班
正文
2013級蘭州市軌道交通有限公司(蘭州地鐵)訂單班
2013/08/21 15:34:09 點擊:
關于我們
|
設為首頁
|
加入收藏
|
聯系我們
|
版權所有:山東職業學院 招生電話:0531—66772233 66772211 學院地址:山東省濟南市經十東路23000號 郵編:250104